libpromeki main
PROfessional MEdia toolKIt
 
Loading...
Searching...
No Matches
pixelformat.h File Reference
#include <cstdint>
#include <promeki/core/namespace.h>
#include <promeki/core/string.h>
#include <promeki/core/list.h>
#include <promeki/core/fourcc.h>
#include <promeki/core/size2d.h>
#include <promeki/core/point.h>
#include <promeki/core/util.h>
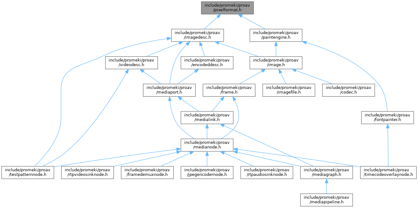
Include dependency graph for pixelformat.h:
This graph shows which files directly or indirectly include this file:

Go to the source code of this file.

Classes

class  PixelFormat
 Describes a pixel packing format and provides format-specific operations. More...
 
struct  PixelFormat::CompDesc
 Describes a single component within the pixel format. More...
 
struct  PixelFormat::PlaneDesc
 Describes a single image plane. More...
 

Macros

#define PROMEKI_REGISTER_PIXELFORMAT(name)
 Registers a PixelFormat subclass in the global pixel format registry.
 

Detailed Description

See LICENSE file in the project root folder for license information.